【中郡报告】
郡县治,天下安。
2025年11月11日,县域经济专业研究机构——中郡研究所完成并发布了《第二十五届县域经济与县域发展研究报告》。《报告》以“强县富民一体发展”为主题,并公布了第二十五届县域经济基本竞争力百强县、县域现代化高质量发展基本指数A+优等级县市,以及县域经济和社会综合发展百强县等研究成果。
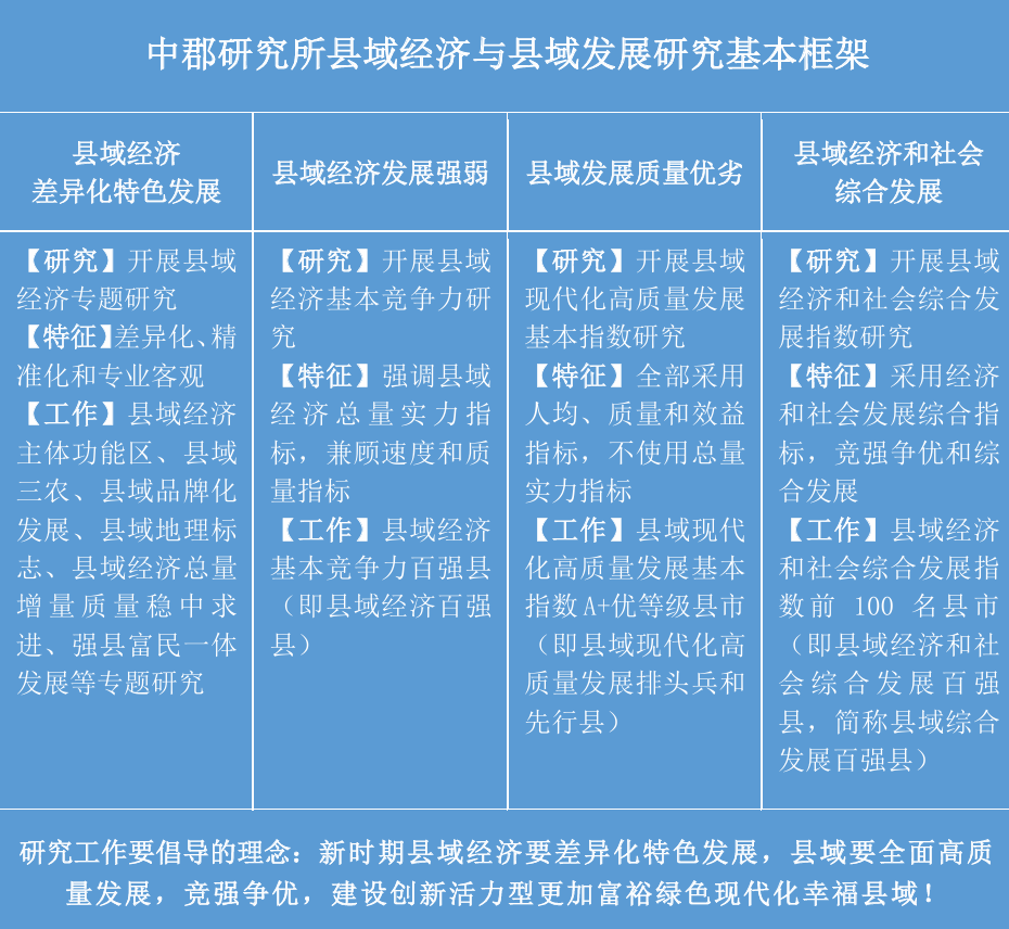
一、县域经济与县域发展研究基本框架
中郡研究所始创于1998年,自2001年以来连续开展了二十五届全国县域经济研究评价工作。相关县域经济研究评价资讯可见县域经济大数据开放平台(WWW.CHINA-COUNTY.ORG)。二十多年来,全国县域经济发展的历史背景发生了重大变化,在历经壮大县域经济、县域经济科学发展、打造县域经济升级版、县域经济高质量发展等四个阶段后,县域经济完成了“壮大发展县域经济,全面建设(建成)小康社会”的历史使命,已进入“发展县域经济,全面建设现代化”的历史新时期。在新时期,县域经济发展的目标已由“全面建成小康社会”转为“全面建设现代化”。
在新时期,县域综合竞争将会取代县域经济单一竞争,县域就业、居民收入、社会安全、社会保障和绿色发展等将会与经济增长一起成为县域经济与县域竞强争优的主题和方向。县域经济与县域发展的工作主线已由“壮大发展县域经济”转为“县域经济与县域高质量发展”。中郡研究所在严格区分和科学界定“县域经济发展”与“县域发展”的内涵和评价规范差异性的基础上,开展“县域经济与县域发展实证研究工作。
中郡研究所县域经济与县域发展研究的主要内容和基本框架是:突出县域经济差异化特色发展的县域经济主体功能区、县域地理标志、县域经济总量增量质量稳中求进、强县富民一体发展等专题研究,反映县域经济实力强弱的县域经济基本竞争力研究评价,反映县域发展质量优劣的县域现代化高质量发展基本指数研究评价,反映县域经济与县域发展的竞强争优和综合发展状况的县域经济和社会综合发展指数研究评价。

二、县域经济强弱
县域经济是县域发展的物质基础,县域经济基本竞争力反映县域经济强弱。
在第二十五届县域经济基本竞争力研究评价中,坚持大道至简和客观可比原则,利用政府工作报告和统计公报等公开资料,采用县域经济总量、均量、质量、速度和活力等基本指标,依据县域经济强县指数,研究评价出第二十五届全国县域经济基本竞争力百强县(即县域经济百强县)。
第二十五届全国县域经济百强县的地区分布情况是:东部72个、中部18个、西部9个和东北2个;分布在18个省区,其中安徽4个、福建7个、广东3个、贵州2个、河北2个、河南3个、湖北4个、湖南4个、江苏24个、江西2个、辽宁2个、内蒙古3个、宁夏1个、山东15个、山西1个、陕西1个、四川2个、浙江21个。
第二十五届全国县域经济百强县新进县市有6个,分别是广东四会市、广东惠东县、河南长垣市、福建安溪县、湖北汉川市、四川简阳市。
第二十五届全国县域经济十强县分别是:[江苏昆山市、江苏江阴市]、江苏张家港市、江苏常熟市、福建晋江市、湖南长沙县、浙江慈溪市、江苏太仓市、 江苏宜兴市、浙江义乌市和湖南浏阳市。
江苏昆山市和江阴市是全国仅有的两个地区生产总值超5000亿元的超强县域经济单位,基本竞争力相当,发展动力结构存在差异,强县与富民工作各有千秋,地区生产总值分别是5380.17亿元和5126.13亿元,全体居民人均可支配收入分别是77146元和77271元。江苏昆山市和江阴市作为全国县域经济与县域发展的两面旗帜,竞强争优,继续共同引领全国县域经济差异化特色发展、县域高质量发展和县域现代化建设。
第二十五届全国县域经济百强县的地区生产总值平均规模为1345.91亿元,比上届增加78.86亿元;地区生产总值增长率平均值为6.25%,高于上届(6.21%),高于全国经济增长速度(5.0%)。
全国县域经济百强县一般公共预算收入平均规模为86.69亿元,比上届减少1.61亿元;全国县域经济百强县的财政收支指数平均值为68.72%,低于上届70.17%,全国县域经济百强县县域经济含金量(一般公共预算收入与地区生产总值的比值)平均值为6.60%,低于上届值(7.12%)。全国县域经济百强县需要高度关注并提高一般公共预算收入的可持续增长能力。
全国县域经济百强县中,有50个县市的农民增收跑赢了县域经济增长,少于上届值(81个);仅有35个县市的农民增收跑赢了全国的农民增速。全国县域经济百强县需要千方百计增加农民收入,推动“强县富民一体发展”。
三、县域发展质量优劣
县域现代化高质量发展基本指数等级反映县域发展质量优劣。
在第二十五届研究评价中,对县域现代化高质量发展基本指数指标体系进行了优化,强化县域发展质量监测的精准度和现实性,突出活力县域、富裕县域和绿色县域建设工作,提升评价结果的可比性和参考价值,为县域高质量发展提供更好数据支持与规划依据。
第二十五届全国县域现代化高质量发展基本指数A+优等级县市共有27个,比上届减少12个;其中,东部22个,中部4个,西部1个;分布在全国7个省份,具体是:浙江有11个,江苏8个,湖南3个,福建2个,安徽、内蒙古和山东各有1个。
第二十五届全国县域现代化高质量发展基本指数A+优等级县市共有27个,分别是(汉语拼音序):安徽宁国市、福建晋江市、福建南安市、湖南长沙县、湖南浏阳市、湖南宁乡市、江苏丹阳市、江苏海安市、江苏江阴市、江苏昆山市、江苏溧阳市、江苏泰兴市、江苏扬中市、江苏宜兴市、内蒙古锡林浩特市、山东龙口市、浙江德清县、浙江江山市、浙江龙游县、浙江平湖市、浙江嵊州市、浙江象山县、浙江新昌县、浙江义乌市、浙江永康市、浙江玉环市、浙江诸暨市。
全国县域现代化高质量发展基本指数A+优等级县市,是县域现代化高质量发展走在全国前列的县市,是县域现代化高质量发展的排头兵和先行县,起到示范引领作用,值得关注和交流学习。
四、县域经济和社会综合发展
县域经济和社会综合发展指数反映县域经济与县域发展的竞强争优和综合发展状况。
新时期县域经济与县域发展的突出特征是竞强争优和综合发展,不能用县域经济发展代替县域发展。中郡研究所在严格区分和科学界定“县域经济发展”与“县域发展”的内涵和评价规范差异性的基础上,自第十七届开始进行了县域经济与县域发展研究评价。
在第二十五届研究评价中,对符合“富裕绿色活力可持续高质量发展ABC基本条件”的全国530型县域经济强县(即县域地区生产总值超过500亿元或一般公共预算收入超过30亿元),进行了“县域经济和社会综合发展指数”评价,评价出全国县域经济和社会综合发展指数前100名县市,即全国县域经济和社会综合发展百强县,简称全国县域综合发展百强县。
在第二十五届研究评价中,“富裕绿色活力可持续高质量发展ABC基本条件”是:1、富裕发展A,县域农村居民人均可支配收入要A级以上;2、绿色发展B,县域相对天蓝指数不得B级;3、可持续发展C,县域地区生产总值增长率,一般公共预算收入增长率、固定资产投资增长率、消费品零售总额增长率和农村居民人均可支配收入增长率等级不得C级;4、县域发展中安全生产、社会治安、环境保护、政务工作和领导廉政等方面没有重大负面事件信息。
第二十五届全国县域经济和社会综合发展百强县的地区分布是:东部61个、中部27个、西部12个、东北1个;分布在18个省区中,其中安徽7个、重庆1个、福建6个、广东1个、海南1个、河北1个、河南4个、湖北9个、湖南4个、江苏24个、江西2个、辽宁1个、内蒙古2个、宁夏1个、山东14个、山西1个、四川8个、浙江14个。
第二十五届全国县域经济和社会综合发展十强县依次是:[江苏昆山市、江苏江阴市]、福建晋江市、浙江义乌市、湖南长沙县、湖南浏阳市、江苏宜兴市、浙江诸暨市、山东龙口市、福建福清市和浙江瑞安市。
第二十五届全国县域经济和社会综合发展百强县的县域经济和社会综合发展指数平均值为72.35,低于上届的73.30;其中,县域发展综合水平指数平均值为71.60,低于上届的72.64;县域发展综合活力指数平均值为77.73,高于上届的76.21;县域发展综合优势指数平均值为73.39,低于上届的76.09。
县域经济发展≠县域发展,县域经济百强县≠县域经济和社会综合发展百强县。第二十五届全国县域经济百强县中只有63个县市进入第二十五届全国县域经济和社会综合发展百强县。
中西部地区的全国县域经济百强县数量有27个,而全国县域经济和社会综合发展百强县数量则有39个。这一差异归因于该地区部分县市的独特发展模式:它们通常人口规模不大,但人均指标领先、公共服务完善、发展增速快,且生态环境(如空气质量)优良。
江苏省县域经济与县域综合发展领跑全国,本届其全国县域经济和社会综合发展百强县、全国县域经济百强县的数量均为24个,双双位居全国首位。江苏省的突出表现,主要得益于其县域经济的扎实基础与发展韧劲,使得更多县市能够满足“富裕绿色活力可持续高质量发展ABC基本条件”而进入全国县域经济和社会综合发展百强县行列。
第二十五届全国县域经济百强县与第二十五届全国县域经济和社会综合发展百强县在省市区的数量分布也存在非常大的差异。安徽、河南、湖北和四川等省市区拥有的全国县域经济和社会综合发展百强县数量多于其拥有的全国县域经济百强县数量。

中郡研究所县域经济与县域发展研究工作要倡导的理念是“县域经济要差异化特色发展,县域要高质量全面发展,竞强争优,建设创新活力型更加富裕绿色现代化幸福县域”,研究工作将在探索中继续完善,推动新时期县域经济与县域现代化和高质量发展。(中郡研究所/2025年)
【中郡报告】中郡研究所始创于1998年,是县域经济专业研究机构,被称为“中国县域经济第一所”。中郡研究所自2001年开始进行全国县域经济研究工作,现已完成“第二十五届县域经济与县域发展研究报告”。在研究评价中,中郡研究所首创并使用的“县域经济基本竞争力”、“县域经济百强县”、“建设幸福县域”、“县域经济与县域综合发展”等专业术语已为社会所关注,先后编辑出版了《新时期县域经济发展范例与新模式》、《打造县域经济升级版》、《县域统筹与统筹县域》、《建设幸福县域》和《县域经济与县域发展实证研究》等研究成果。建设了县域经济大数据开放平台(WWW.CHINA-COUNTY.ORG),平台上县市的连续二十五届县域经济基本竞争力监测评价曲线图可呈现出县市2000到2024年的发展轨迹,为新时期县域经济与县域现代化和高质量发展提供坐标资讯。